
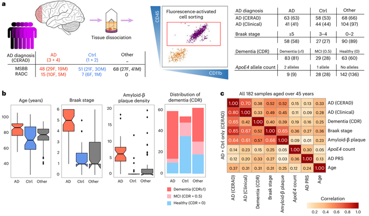
Microglia are resident immune cells of the brain and are implicated in the etiology of Alzheimer’s disease (AD) and other diseases. Yet the cellular and molecular processes regulating their function throughout the course of the disease are poorly understood. Here, we present a transcriptional analysis of primary microglia from 189 human postmortem brains, including 58 healthy aging individuals and 131 with a range of disease phenotypes, such as 63 patients representing the full clinical and pathological spectra of AD. We identified changes associated with multiple AD phenotypes, capturing the severity of dementia and neuropathological lesions. Transcript-level analyses identified additional genes with heterogeneous isoform usage and AD phenotypes. We identified changes in gene–gene coordination in AD, dysregulation of coexpression modules and disease subtypes with distinct gene expression patterns. Taken together, these data further our understanding of the key role that microglia have in AD biology and nominate candidates for therapeutic intervention.