
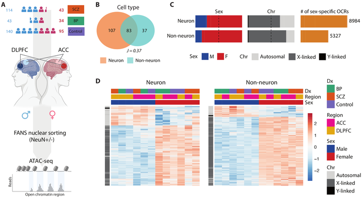
Our understanding of the sex-specific role of the non-coding genome in serious mental illnesses, particularly schizophrenia (SCZ), remains largely incomplete. To address this gap, we explored sex differences in 1,393 chromatin accessibility profiles, derived from neuronal and non-neuronal nuclei of two distinct cortical regions from 234 cases with serious mental illness and 235 controls. We identified sex-specific enhancer-promoter interactions and showed that they regulate genes involved in X-chromosome inactivation (XCI). Additionally, examining chromosomal conformation allowed us to identify sex-specific cis- and trans-regulatory domains (CRDs and TRDs). Co-localization of sex-specific TRDs with schizophrenia common risk variants pinpointed male-specific regulatory regions controlling a number of metabolic pathways. Moreover, enhancers from female-specific TRDs were associated with two genes known to escape XCI—XIST, which encodes a long non-coding RNA (lncRNA) that coats the X chromosome and initiates XCI, and JPX, a regulatory lncRNA that activates XIST transcription—underlying the importance of TRDs in deciphering sex differences in schizophrenia. Overall, these findings provide extensive characterization of sex differences in the brain epigenome and disease-associated regulomes.