
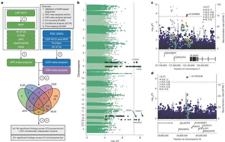
Schizophrenia and related psychoses occur in all human populations, with the highest rates of diagnosis among Black individuals and those of mainly African ancestry. Decades of research have established a highly heritable and polygenic basis for schizophrenia, which is mostly shared across populations. However, a recruitment bias towards European cohorts5 has led to discoveries that are poorly generalizable to African populations. This exclusion of the world’s most genetically diverse populations narrows our understanding of disease biology and risks exacerbating health disparities. Here we show that electronic health records linked with genomic data from the Million Veteran Program (MVP)-a national research programme that looks at the effects of genes, lifestyle, military experiences and exposures on the health and wellness of veterans-enable a comprehensive assessment of schizophrenia genetics in populations of African ancestry in the USA. We identify ancestry-independent associations in African populations and expand the catalogue of implicated regions by more than 100 loci. Through statistical fine-mapping and integrative transcriptomic analyses, we refine disease-associated signals to consensus genes with convergent neurobiological functions. These findings provide a much-needed view of schizophrenia’s genetic architecture in populations of African ancestry, and offer biological insights that both extend previous work and broaden its global relevance.